티스토리 뷰
Paper/SVS
[Paper 리뷰] Singing Voice Synthesis based on a Musical Note Position-aware Attention Mechanism
feVeRin 2024. 2. 29. 11:00반응형
Singing Voice Synthesis based on a Musical Note Position-aware Attention Mechanism
- Singing Voice Synthesis를 위해 acoustic, temporal 모델링을 동시에 수행할 수 있는 sequence-to-sequence 모델을 활용할 수 있음
- Musical Note Position-aware Attention
- Musical score가 주는 rhythm을 고려하여 attention weight를 추정
- 제안하는 attention mechanism을 활용하여 sequence-to-sequence 모델에서 simultaneous 모델링을 수행하고 temporal 모델링에 대한 robustness를 향상
- 논문 (ICASSP 2023) : Paper Link
1. Introduction
- Singing Voice Synthesis (SVS)는 musical score로부터 얻은 score feature sequence를 사용하여 acoustic feature sequence를 생성함
- 가창 음성은 주어진 musical score와 strictly synchronize 되어야 하므로 temporal structure 모델링이 중요
- Text-to-Speech (TTS)와 달리 가창 음성의 phoneme duration은 동일한 phoneme이라도 해당 note duration에 따라 다르기 때문에 temporal 모델링은 특히 어려움 - 일반적인 DNN-based SVS 모델은 acoustic, duration, time-lag 모델을 사용하여 acoustic feature와 temporal structure를 모델링함
- 이때 acoustic 모델은 time-aligned score feature sequence로부터 acoustic sequence를 mapping 함
- BUT, 이러한 방식은 alingment-related issue로 인해 어려움이 있음- Acoustic feature의 모델링 성능은 alignment error에 영향을 받음
- Acoustic feature와 temporal structure 사이의 correlation을 적절히 모델링할 수 있는 ability가 없음
-> 결과적으로 합성된 가창 음성의 naturalness와 expressiveness가 저하됨
- TTS 모델을 활용하는 경우, explicit length regulator가 있는 encoder-decoder 구조를 주로 사용함
- 해당 방식은 external duration information에 민감하다는 특징이 있음 - Attention mechanism을 활용한 sequence-to-sequence (Seq2Seq) 방식 또한 자주 활용되고 있음
- Acoustic, temporal structure를 동시에 모델링할 수 있다는 장점이 있지만, target musical score와 가창 음성 간의 timing mismatch 문제가 있음
- Attention-based 모델에서 timing을 manually collecting하는 것은 어렵고 impractical하기 때문
- 가창 음성은 주어진 musical score와 strictly synchronize 되어야 하므로 temporal structure 모델링이 중요
-> 그래서 attention-based Seq2Seq SVS 모델을 개선하기 위해 note position-aware attention machanism을 도입
- Note Position-aware Attention
- Musical score에 의해 inform 되는 note position을 기반으로 attention weight를 계산
- Robust alignment를 얻고 naturalness를 향상하는 additional technique들을 도입
- Auxiliary note feature embedding
- Guided attention loss
- Pitch normalization
< Overall of This Paper >
- Musical score가 주는 rhythm을 고려하여 attention weight를 추정해 Seq2Seq SVS 모델을 개선
- 결과적으로 추가적인 temporal 모델링 없이 적절한 vocal timing을 가지는 가창 음성을 얻음
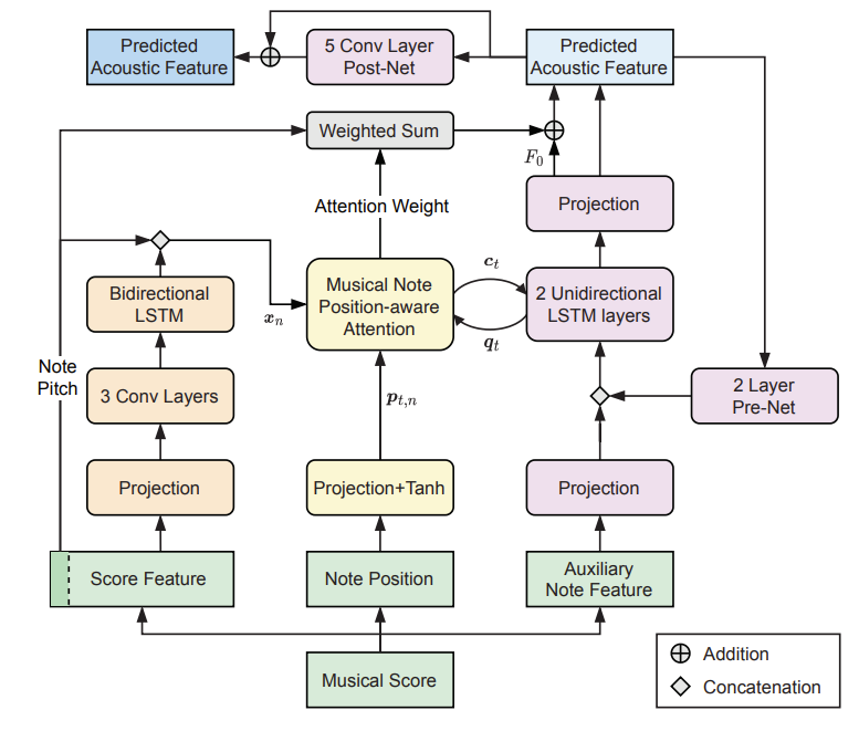
2. Method
- Proposed method는 attention mechanism을 가지는 encoder-decoder 모델을 기반으로 함
- Phoneme-level score feature sequence에서 직접 frame-level acoustic feature sequence를 생성
- 이때 score feature는 phone, note pitch, note length, key, tempo 등 다양한 musical context로 구성됨

- Musical Note Position-aware Attention Mechanism
- Attention mechanism은 각 decoder time-step에서 attention weight를 계산하여 encoder hidden state $x=[x_{1},x_{2},...,x_{N}]$의 soft-selection을 수행하는 과정
- 여기서 context vector $c_{t}$는 $c_{t}=\sum_{n=1}^{N}\alpha_{t}(n)x_{n}$로 얻을 수 있음
- $\alpha_{t}(n)$ : $t$-th decoder time-step에서 $n$-th hidden state에 대한 attention weight - Output vector $o_{t}$는 decoder를 통한 context vector $c_{t}$의 예측된 conditioning
- 여기서 context vector $c_{t}$는 $c_{t}=\sum_{n=1}^{N}\alpha_{t}(n)x_{n}$로 얻을 수 있음
- Attention mechanism에 의해 얻어진 alignment는 주어진 musical score에 따라 가창 음성을 합성하기 위해, encoder state를 skipping 하지 않고 monotonic 하며 continuous 해야 함
- 이를 위해 current attention weight $\alpha_{t}(n)$은 previous alignment를 통해 reculsive 하게 계산됨:
(Eq. 1) $\alpha'_{t}(n)=\left( (1-u_{t-1}(n))\alpha_{t-1}(n)+u_{t-1}(n-1)\alpha_{t-1}(n-1)\right)\cdot y_{t}(n)$
(Eq. 2) $\alpha_{t}(n)=\frac{\alpha'_{t}(n)}{\sum_{m=1}^{N}\alpha'_{t}(m)}$
- $y_{t}(n)$ : output probability, $u_{t}(n)$ : transition probability
- (Eq. 1)의 $u_{t}(n)$은 phoneme-dependent time-variant transition probability - (Eq. 1)은 transition agent를 사용한 generalized forward attention으로 볼 수 있음
- 이를 위해 current attention weight $\alpha_{t}(n)$은 previous alignment를 통해 reculsive 하게 계산됨:
- SVS의 alignment는 note duration, tempo와 같은 musical note의 temporal structure를 고려해야 함
- 따라서 $y_{t}(n), u_{t}(n)$의 계산을 위해 note positional feature를 도입
- Output probability $y_{t}(n)$은 musical note position-aware additional term $U^{(\cdot)}p_{t,n}$을 사용하여 extended content-based attention을 통해 다음과 같이 계산됨:
(Eq. 3) $e_{t}(n)=v^{(e)\top}\tanh \left(W^{(e)}q_{t}+V^{(e)}x_{n}+U^{(e)}p_{t,n}+b^{(e)}\right)$
(Eq. 4) $y_{t}(n)=\frac{\exp\left(e_{t}(n)\right)}{\sum_{m=1}^{N}\exp\left(e_{t}(m)\right)}$
- $q_{t}$ : $t$-th time-step decoder hidden state
- $W^{(\cdot)}q_{t}, V^{(\cdot)}x_{n}$ : attention의 query/key comparison
- $b^{(\cdot)}$ : bias term - Note position embedded feature $p_{t,n}$은 note position representation $[p_{t,n}^{1},p_{t,n}^{2},p_{t,n}^{3}]$에 single tanh hidden layer를 feed 하여 얻어짐
- 여기서 각 note position representaion은 다음과 같이 주어진 musical score의 note length로부터 계산됨:
(Eq. 5) $p^{1}_{t,n}=t-s_{n}$
(Eq. 6) $p^{2}_{t,n}=e_{n}-t$
(Eq. 7) $p^{3}_{t,n}= \left\{\begin{matrix}
s_{n}-t, & (t<s_{n}) \\
0, & (s_{n}\leq t \leq e_{n}) \\
t-e_{n}, & (e_{n}<t) \\
\end{matrix}\right.$
- $s_{n}, e_{n}$ : 각각 $n$-th musical note의 start, end position - Transition probability는 past alignment에서 파생되어야 하므로 location-sensitive attention을 채택:
(Eq. 8) $u_{t}(n)=\sigma\left( v^{(u)\top}\tanh (W^{(u)}q_{t}+V^{(u)}x_{n}+U^{(u)}p_{t,n}+T^{(u)}f_{t,n}+b^{(u)})\right)$
- $\sigma(\cdot)$ : logistic sigmoid function
- $T^{(u)}f_{t,n}$ : previous cumulative alignment로부터 계산된 convolutional feature를 사용하는 location-sensitive term
- Auxiliary Note Feature Embedding
- 가창 음성의 temporal structure는 input score의 note context에 따라 달라지므로, 이를 기반으로 가창 음성의 alignment를 예측해야 함
- 이를 위해 current note와 연관된 note context를 attention query에 auxiliary note feature로써 embed 함
- Auxiliary note feature는,
- Score feature에서 phoneme/mora-related context를 제거하여 얻어진 note-related context를 포함하고
- Note length를 사용하여 frame-level sequence로 expand 됨
- 이후 해당 upsampled feature는 single dense layer로 전달되고, Pre-Net의 output과 concatenate 되어 decoder input을 구성함 - 결과적으로 attention query를 통해 해당 note의 current frame position과 note context이 전달되므로, attention mechanism은 musical score가 제공하는 rhythm에 맞게 alignment를 adjust 가능
- Guided Attention Loss for SVS
- 가창은 일반적으로 musical score의 rhythm을 따르기 때문에 alignment는 score의 note timing에 따라 결정되는 path에 가까워야 함
- 위 가정을 기반으로 SVS 모델에 대한 guided attention loss를 설계
- 이때 TTS와는 달리 SVS 모델에 적합한 penalty matrix를 구성함
- Diagonal element가 0인 TTS와 달리 note boundary를 기반으로 penalty matrix를 생성 - 아래 그림과 같이 동일한 note에 여러 개의 morae가 포함되어 있어도 roubst 한 alignment 추정이 가능하도록, pseudo-determined mora boundary를 기반으로 penalty matrix $G \in \mathbb{R}^{N\times T}$를 설계
- 해당 pseudo-boundary는 각 note의 morae 수에 따라 note duration을 equally dividing하여 얻음
- Soft matrix는 60 frame width에 걸쳐 linearly decaying하여 생성됨
- Penalty matrix를 구성하기 위한 boundary의 start position은 vocal timing deviation을 고려하여 15 frame 앞으로 shift됨
- 해당 pseudo-boundary는 각 note의 morae 수에 따라 note duration을 equally dividing하여 얻음
- Alignment matrix $A \in \mathbb{R}^{N \times T}$를 가정하고 $(i,j)$ element는 $\alpha_{j}(i)$, $T$는 총 frame 수라고 하자
- 이때 guided attention loss는:
(Eq. 9) $\mathcal{L}_{att}(G,A)=\frac{1}{NT}||G\odot A||_{1}$
- $\odot$ : element-wise product - 따라서 proposed method에 대한 최종적인 loss $\mathcal{L}$는:
(Eq. 10) $\mathcal{L}=\mathcal{L}_{feat}(o,\hat{o})+\mathcal{L}_{feat}(o,\hat{o}')+\lambda \mathcal{L}_{att}(G,A)$
(Eq. 11) $\mathcal{L}_{feat}(o,\hat{o})=\frac{1}{TD}\sum_{t=1}^{T}||o-\hat{o}||_{2}^{2}$
- $\hat{o}, \hat{o}'$ : 각각 decoder와 Post-Net에 의해 예측된 acoustic feature
- $D$ : acoustic feature의 dimension 수
- (Eq. 10)의 $\lambda$는 guided attention loss에 대한 adjustment parameter
- 이때 guided attention loss는:

- Pitch Normalization
- 합성된 가창 음성의 pitch는 musical score의 note pitch를 따라야 함
- Log fundamental frequency $F_{0}$와 note pitch로 결정된 log $F_{0}$ 간의 차이로 모델링 되는 pitch normalization을 도입
- Pitch normalization은 생성된 $F_{0}$ sequence를 frame-by-frame으로 처리하기 위해, time-aligned frame-level note pitch sequence가 필요함
- 이는 각 decoder time-step에서 attention weight를 이용하여 phone-level input note pitch sequence를 weighting 함으로써 얻어짐
3. Experiments
- Settings
- Dataset : Japanese Children's Songs
- Results
- Experiment 1
- MOS 측면에서 temporal structure 모델링의 효과를 비교
- 결과적으로 제안된 방식이 가장 우수한 합성 품질을 보임

- Alignment 측면에서
- Base와 NF는 적절한 alignment를 얻지 못하는 것으로 나타남
- 제안된 note position-aware attention이 SVS 성능 향상에 효과적임 - Guided attention loss까지 적용된 Prop은 가장 우수한 결과를 얻을 수 있음을 보임
- Base와 NF는 적절한 alignment를 얻지 못하는 것으로 나타남

- Experiment 2
- Attention mechanism의 효과를 비교
- 결과적으로 제안된 position-aware attention을 사용했을 때 가장 우수한 합성 품질을 달성

- Alignment 측면에서,
- P-Trans는 alignment가 monotonic 하게 나타나지만, alignment 추정이 output probability에 크게 의존함
- T-Trans의 경우 transition이 쉽게 일어나기 때문에 consonant skipping 문제가 발생함
- 제안하는 Prop는 보다 적절한 transition probability를 가지기 때문에 더 정확한 alignment를 얻을 수 있고, 결과적으로 합성 품질 향상으로 이어짐

반응형
'Paper > SVS' 카테고리의 다른 글
댓글
