티스토리 뷰
Paper/Representation
[Paper 리뷰] HuBERT: Self-Supervised Speech Representation Learning by Masked Prediction of Hidden Units
feVeRin 2025. 4. 13. 09:20반응형
HuBERT: Self-Supervised Speech Representation Learning by Masked Prediction of Hidden Units
- Self-supervised speech representation learning은 다음의 문제에 대응할 수 있어야 함:
- 각 input utterance에 multiple sound unit이 존재함
- Pre-training phase에서 input sound unit에 대한 lexicon이 존재하지 않음
- Sound unit은 explicit segmentation이 아닌 variable length를 가짐 - HuBERT
- BERT-like prediction loss의 aligned target label을 제공하기 위해 offline clustering step을 활용
- Masked region에만 prediction loss를 적용하여 continuous input에 대해 model이 combined acoustics와 language model을 학습하도록 유도
- 논문 (TASLP 2021) : Paper Link
1. Introduction
- High-fidelity speech representation은 spoken content의 disentangled aspect 뿐만 아니라 speaker identity, emotion, hesitation과 같은 non-lexical information을 포함함
- 이때 complete situational understanding을 위해서는 overlapping speech signal과 structured noise interleaving을 modeling 할 수 있어야 함
- 한편으로 high-fidelity representation을 얻기 위해 Wav2Vec과 같은 self-supervised learning을 도입할 수 있음
- Self-supervised learning은 training 중에 label, annotation과 같은 linguistic resource에 의존하지 않으므로 universal representation을 학습할 수 있음 - 특히 self-supervised representation은 Pseudo-Labeling (PL) 방식과 비교하여 다음의 이점을 가짐:
- PL은 student model이 teacher model을 merely mimic 하도록 forcing 하므로 teacher model의 supervised data size와 annotation quality에 의해 성능이 제한됨
- 반면 self-supervised method는 information을 learned latent로 compressing 하여 entire input signal을 represent 할 수 있음 - PL에서 teacher model의 supervised data는 single downstream task에만 focus 되도록 함
- Self-supervised feature는 다양한 downstream application에 적용될 수 있음
- PL은 student model이 teacher model을 merely mimic 하도록 forcing 하므로 teacher model의 supervised data size와 annotation quality에 의해 성능이 제한됨
- BUT, speech signal에서 self-supervised learning을 적용하는 경우, 다음의 한계점이 존재함:
- 각 input utterance에는 multiple sound가 존재하므로 일반적인 pre-training approach에서 사용하는 instance classification assumption이 적합하지 않음
- Pre-training 중에 discrete sound unit에 대한 prior lexicon이 없으므로 predictive loss를 활용하기 어려움
- Sound unit 간의 boundary는 unknown이므로 masked prediction pre-training이 복잡해짐
-> 그래서 speech domain에서 위 한계점들을 해결한 self-supervised learning method인 HuBERT를 제안
- HuBERT
- Offline clustering step을 활용하여 BERT-like per-training noisy label을 생성
- BERT는 masked continuous speech feature를 사용하여 pre-determined cluster assignment를 predict 함
- Predictive loss는 masked region에만 적용되어, model이 unmasked input에 대한 high-level representation을 학습해 masked input에 대한 target을 correctly infer 하도록 유도함
- 이를 기반으로 continuous input에서 acoustic model과 language model을 모두 학습
- Unmasked input을 meaningful continuous latent representation으로 modeling 하여 acoustic modeling 수행함
- Prediction error를 줄이기 위해 learned representation 간의 long-range temporal relation을 capture 함
- Offline clustering step을 활용하여 BERT-like per-training noisy label을 생성
< Overall of HuBERT >
- Offline clustering step과 BERT-like training을 활용한 self-supervised speech representation
- 결과적으로 기존보다 뛰어난 성능을 달성
2. Method
- Learning the Hidden Units for HuBERT
- Semi-supervised learning에서 text, speech pair로 training된 acoustic model은 forced alignment를 통해 각 frame에 대한 pseudo-phonetic label을 제공함
- 이와 달리 self-supervised representation learning은 speech-only data를 활용할 수 있음
- 이때 $k$-means, Gaussian Mixture Model (GMM)과 같은 discrete latent variable model은 underlying acoustic unit과 non-trivial correlation을 가지는 hidden unit을 infering 함 - 따라서 HuBERT는 acoustic unit discovery model을 사용하여 frame-level target을 제공하는 것을 목표로 함
- $X$를 $T$ frame의 speech utterance $X=[x_{1},...,x_{T}]$라고 하자
- 그러면 discovered hidden unit은 $h(X)=Z=[z_{1},...,z_{t},...,z_{T}]$와 같음
- $z_{t}\in[C]$ : $C$-class categorical variable, $h$ : $k$-means와 같은 clustering model
- 이와 달리 self-supervised representation learning은 speech-only data를 활용할 수 있음

- Representation Learning via Masked Prediction
- $M\subset [T]$을 length-$T$ sequence $X$에 대한 masked index, $\tilde{X}=r(X,M)$을 $t\in M$일 때 $x_{t}$가 mask embedding $\tilde{x}$로 replace 된 $X$의 corrupted version이라고 하자
- Masked prediction model $f$는 input $\tilde{X}$를 기반으로 각 timestep에서 target index에 대한 distribution $p_{f}(\cdot | \tilde{X},t)$을 predict 함
- 이때 masked prediction을 위해서는 maksing strategy와 prediction loss applying을 결정해야 함 - 먼저 masking strategy로써 논문은 Wav2Vec 2.0의 approach를 채택함
- 즉, timestep의 $p\%$는 start index로 randomly select 되고 $l$ step의 span이 masking 됨 - Prediction loss의 경우,
- Masked/unmasked timestep에 대해 compute 된 cross-entropy를 각각 $\mathcal{L}_{m}, \mathcal{L}_{u}$라고 하자
- 그러면 $\mathcal{L}_{m}$은:
(Eq. 1) $\mathcal{L}_{m}(f;X,M,Z)=\sum_{t\in M}\log p_{f}(z_{t}|\tilde{X},t)$
- $\mathcal{L}_{u}$는 $t\notin M$에 대한 summation을 제외하면 (Eq. 1)과 동일함
- 결과적으로 final loss는 2가지 loss term에 대한 weighted sum으로써 $\mathcal{L}=\alpha\mathcal{L}_{m}+(1-\alpha)\mathcal{L}_{u}$와 같음
- $\alpha=0$인 경우 loss는 unmasked timestep에 대해 compute 되고, 논문에서는 learning process가 clustering model을 mimicking하는 것을 제한하는 것에 해당함
- $\alpha=1$인 경우 masked timestep에 대한 loss만 compute되고, 이는 language modeling에서 context의 unseen frame에 해당하는 target을 predict 하는 것과 같음
- 이를 통해 model은 unmasked segment와 speech data의 long-range temporal structure를 모두 학습할 수 있음
- 결과적으로 $\alpha=1$을 사용하는 setting이 cluster target quality에 더 resilient 함
- Masked prediction model $f$는 input $\tilde{X}$를 기반으로 각 timestep에서 target index에 대한 distribution $p_{f}(\cdot | \tilde{X},t)$을 predict 함
- Learning with Cluster Ensembles
- Target quality를 개선하기 위해 multiple clustering model을 도입함
- 특히 individual clustering model에 비해 cluster ensemble은 representation learning을 facilitate 하는 complementary information을 제공할 수 있음
- 대표적으로 서로 다른 codebook size를 가지는 $k$-means model ensemble은 manner class (vowel/consonant)에서 sub-phone state (senones)까지 다양한 granularity의 target을 생성함
- 여기서 $Z^{(k)}$를 $k$-th clustering model에 의해 생성된 target sequence라고 하자
- 그러면 $\mathcal{L}_{m}$은 다음과 같이 re-write 됨:
(Eq. 2) $\mathcal{L}_{m}(f;X,\{Z^{(k)}\}_{k},M)=\sum_{t\in M}\sum_{k}\log p_{f}^{(k)}(z_{t}^{(k)}| \tilde{X},t)$
- Unmasked loss $\mathcal{L}_{u}$도 마찬가지로 re-write 됨
- 추가적으로 ensembling은 Product Quantization (PQ)와 함께 사용할 수도 있음
- 이때 feature space는 multiple subspace로 partition 되고 각 subspace는 separately quantize 됨
- PQ를 high-dimensional feature와 subspace 간 scale이 다른 heterogeneous feature에 대한 Euclidean distance-based quantization ($k$-means)을 가능하게 함
- 여기서 target space의 theoretical size는 모든 codebook size의 product와 같음
- Iterative Refinement of Cluster Assignments
- Representation을 향상하기 위해 learning process 전반에 걸쳐 cluster assignment를 refining 할 수 있음
- 이때 pre-trained model은 MFCC와 같은 raw acoustic feature에 비해 better representation을 제공함
- 따라서, learned latent representation에 대해 discrete latent model을 training 하여 new cluster를 생성할 수 있음
- 이후 newly discovered unit을 기반으로 학습을 proceed 함
- Implementation
- Pre-trained model은 Wav2Vec 2.0 architecture를 따라 convolutional waveform encoder, BERT encoder, projection layer, code embedding layer로 구성됨
- 여기서 HuBERT에 대해 BASE, LARGE, X-LARGE의 3가지 configuration을 고려할 수 있음:
- BASE, LARGE는 Wav2Vec 2.0-BASE/LARGE architecture를 따르고, X-LARGE의 경우 1B paramter로 expand 하여 사용함
- Waveform encoder는 kernel width가 $[10,3,3,3,3,2,2]$이고 stride가 $[5,2,2,2,2,2,2]$인 7개의 512-channel layer로 구성됨
- BERT encoder는 아래 표의 configuration을 따르는 transformer block으로 구성됨
- Convolutional waveform encoder는 16kHz sampled audio에 대해 20ms frame rate로 feature sequence를 생성함
- 즉, CNN encoder의 down-sampling factor는 $320\times$에 해당함
- 이후 audio encoded feature는 randomly mask 되고, BERT encoder는 masked sequence를 input으로 사용하여 feature sequence $[o_{1},...,o_{T}]$를 output 함
- 결과적으로 codeword에 대한 distribution은 다음과 같이 parameterize 됨:
(Eq. 3) $p_{f}^{(k)}(c|\tilde{X},t)=\frac{\exp(\text{sim}(A^{(k)}o_{t},e_{c})/\tau )}{\sum_{c'=1}^{C} \exp(\text{sim}(A^{(k)}o_{t},e_{c'} )/\tau)}$
- $A$ : projection matrix, $e_{c}$ : codeword $c$의 embedding
- $\text{sim}(\cdot,\cdot)$ : cosine-similarity, $\tau=0.1$ : scaling factor - Cluster ensemble이 사용되는 경우, 각 clustering model $k$에 대해 하나의 projection matrix $A^{(k)}$가 적용됨
- HuBERT pre-training 이후, frozen 되는 convolutional audio encoder를 제외한 whole model weight의 ASR fine-tuning을 위해 Connectionist Temporal Classification (CTC) loss를 적용함
- 이때 projection layer가 제거되고 randomly initialized softmax layer로 replace 됨
- CTC target vocabulary에는 26 English character, space token, apostrophe, special CTC blank symbol이 포함됨
- 여기서 HuBERT에 대해 BASE, LARGE, X-LARGE의 3가지 configuration을 고려할 수 있음:

3. Experiments
- Settings
- Dataset : LibriSpeech, Libri-light
- Comparisons : Wav2Vec 2.0, Discrete BERT, DeCoAR 2.0, SlimIPL
- Results
- HuBERT는 low resource setting에서도 우수한 성능을 달성할 수 있음

- High-resource setting에서도 마찬가지로 HuBERT의 성능이 가장 뛰어남

- Analysis: $K$-means Stability
- $K$-means model fitting에 사용되는 data 양을 늘리면 PNMI가 향상됨
- 특히 500 cluster를 사용하는 경우 PNMI가 더욱 개선됨

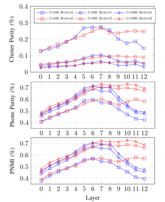
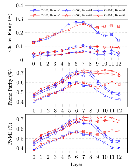
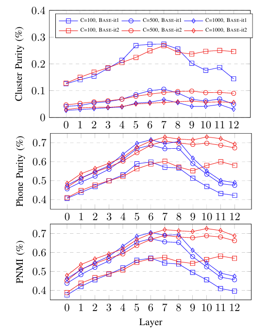
- Analysis: Clustering Quality Across Layers and Iterations
- MFCC는 $K=100$에서 각각 $(0.099,0.335,0.225)$의 cluster purity, phone purity, PNMI를 달성하고 $K=500$의 경우 각각 $(0.031, 0.356, 0.287)$을 달성함
- 한편으로 BASE-it1, BASE-it2 모두 동일한 cluster를 가진 MFCC 보다 더 나은 clustering 결과를 보임
- BASE-it2의 경우 layer를 따라 성능이 향상되지만, BASE-it1은 6th layer의 middle layer에서 best feature를 가짐

- Ablation: The Importance of Predicting Masked Features
- Bad cluster assignment에서 학습하는 경우, masked region의 loss만 compute 하는 것이 가장 좋은 성능을 보임
- BUT, clustering quality가 향상됨에 따라 unmasked frame에서만 loss를 compute 하면 성능이 저하될 수 있음

- Ablation: The Effect of Cluster Ensembles
- Cluster ensemble을 사용하면 single $k$-means clustering 보다 더 나은 성능을 얻을 수 있음

- Ablation: Impact of Hyperparameter
- Mask start의 frame portion은 $p=8\%$일 때 optimal 함
- Batch size를 늘리면 성능을 크게 향상할 수 있음

- $C=\{50,100\}$인 $k$-means model에서는 longer consistency training을 활용하는 것이 좋음

반응형
'Paper > Representation' 카테고리의 다른 글
댓글
