티스토리 뷰
Paper/Vocoder
[Paper 리뷰] APNet: An All-Frame-Level Neural Vocoder Incorporating Direct Prediction of Amplitude and Phase Spectra
feVeRin 2023. 12. 1. 16:01반응형
APNet: An All-Frame-Level Neural Vocoder Incorporating Direct Prediction of Amplitude and Phase Spectra
- Amplitude와 Phase spectra를 직접 예측하여 acoustic feature로부터 음성 waveform을 재구성하는 neural vocoder
- APNet
- Amplitude Spectrum Predictor (ASP)와 Phase Spectrum Predictor (PSP)로 구성
- ASP는 acoustic feature로부터 frame-level amplitude spectra를 예측
- PSP는 acoustic feature로부터 frame-level phase spectra를 예측
- 논문 (TASLP 2023) : Paper Link
1. Introduction
- Text-to-Speech (TTS)에서 acoustic model과 vocoder는 핵심적인 구조임
- Acoustic model은 text에서 acoustic feature로의 mapping을 수행
- Vocoder는 mel-spectrogram과 같은 acoustic feature로부터 음성 waveform을 재구성하는 역할
- BUT, 기존의 vocoder는 spectral detail과 phase information에 대한 손실 문제가 있음
- Vocoder에서 합성 품질과 추론 효율성은 주요한 평가 기준임
- Neural vocoder의 등장으로 통해 음성 합성 품질은 크게 개선됨
- Autoregressive model : 기존 vocoder에 비해 높은 합성 품질을 달성했으나 여전히 느린 추론 속도를 보임
- Knowledge-distilling-based / Flow-based / Glottis-based model : autoregressiv model에 비해 추론 효율성을 크게 개선했으나 여전히 높은 계산 복잡성을 보임
- Neural source-filter (NSF) / GAN-based model : 최종 waveform을 직접적으로 예측하므로 여전히 느린 추론 속도
- 음성 waveform은 amplitude와 phase spectra로 상호변환 될 수 있으므로, 입력 acoustic feature의 waveform 대신 amplitude와 phase spectra를 예측하는 것으로 neural vocoder를 구성할 수 있음
- ISTFTNET : HiFi-GAN의 middle layer에서 amplitude와 phase spectra를 추출해 ISTFT를 통해 최종 waveform을 합성
- BUT, 낮은 sampling rate에서 amplitude와 phase를 효과적으로 예측하는데 어려움이 있음 - HiNet : 계층적으로 amplitude와 phase를 예측하는 방법을 채택
- BUT, phase wrapping 문제로 인해 NSF-like model이 추가적으로 필요함 - Waveform의 raw amplitude와 phase spectra를 직접 예측하는 방식은 많이 연구되지 않음
- ISTFTNET : HiFi-GAN의 middle layer에서 amplitude와 phase spectra를 추출해 ISTFT를 통해 최종 waveform을 합성
-> 그래서 amplitude와 phase spectra에 대한 직접적인 예측을 활용하는 neural vocoder인 APNet을 제안
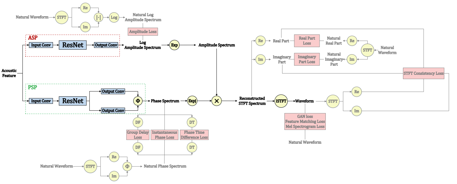
- APNet
- Amplitude Spectrum Predictor (ASP)와 Phase Spectrum Predictor (PSP)로 구성
- ASP와 PSP는 acoustic feature와 동일한 sampling rate로 raw amplitude와 phase를 예측한 다음, ISTFT를 통해 최종적인 waveform을 합성
- ASP와 PSP를 비롯한 APNet의 모든 연산은 frame-level에서 수행되므로 높은 추론 효율성을 가짐 - Amplitude spectra의 fidelity, Phase spectra의 precision, STFT의 consistency를 보장하고 최종 spectrum의 품질을 보장하기 위해 multi-level loss를 제시
- 결과적으로 HiFi-GAN과 비슷한 합성 품질을 보이면서 14배 더 높은 추론 효율성을 달성
- Amplitude Spectrum Predictor (ASP)와 Phase Spectrum Predictor (PSP)로 구성
< Overall of APNet >
- Frame-level amplitude, phase 예측을 통해 추론 효율성을 향상하여 all-frame-level 음성 waveform 합성을 가능하게 함
- APNet의 parallel phase estimation architecture를 통해 까다로운 phase estimation에 대한 새로운 모델링 방식을 제시

2. Method
- APNet은 all-frame-level model로 sampling rate $F \cdot \frac{f_{s}}{T}$에서 동작
- APNet은 input acoustic feature (mel-spectrogram $M \in \mathbb{R}^{F\times 80}$)으로부터,
- raw sampling rate $F \cdot \frac{f_{s}}{T}$의 speech amplitude spectrum $\hat{A} \in \mathbb{R}^{F \times (N/2+1)}$과 phase spectrum $\hat{P} \in \mathbb{R}^{F \times (N/2+1)}$을 예측
- 이후 amplitude와 phase spectra는 STFT spectrum $\hat{S} \in \mathbb{C}^{F \times (N/2+1)}$로 reconstruct 됨
- 최종적으로 waveform $\hat{x} \in \mathbb{R}^{T}$는 ISTFT를 통해 복원됨
- APNet의 동작과정을 수식적으로 표현하면:
- (Eq.1) $log \hat{A} = ASP(M)$
- (Eq.2) $\hat{P} = PSP(M)$
- (Eq.3) $\hat{S} = \hat{A} \cdot e^{j \hat{P}}$
- (Eq.4) $\hat{x} = ISTFT(\hat{S})$

- Amplitude Spectrum Predictor
- Amplitude Spectrum Predictor (ASP)는 input acoustic feature로부터 log amplitude spectrum $log \hat{A}$를 예측 (Eq.1)
- Input linear convolution layer, Residual convolution network, Output linear convolution layer로 구성
- Residual convolution network는 $P$개의 parallel convolution block을 가짐
- $P$개 block들의 output은 합산 및 평균되어 최종적으로 Leaky ReLU에 의해 activation 됨 - $p$번째 block은 $Q$개의 residual convolution subblock (SubResBlock)을 concatenate 하여 구성
- Input linear convolution layer, Residual convolution network, Output linear convolution layer로 구성

- Phase Spectrum Predictor
- Phase Spectrum Predictor (PSP)는 input acoustic feature로부터 phase spectrum $\hat{P}$를 예측 (Eq.2)
- Input linear convolution layer, Residual convolution network, 2개의 Parallel output linear convolution layer, Phase calculation formula $\Phi$로 구성
- Residual convolution network는 ASP의 구성과 동일 - 2개의 Parallel output layer의 output을 $\tilde{R}, \tilde{I}$라고 하면,
(Eq.5) $\hat{P} = \Phi(\tilde{R}, \tilde{I})$
- $\hat{P}_{f,n} = \Phi(\tilde{R}_{f,n}, \tilde{I}_{f,n}), f=1,..., F, n=1,..., \frac{N}{2}+1$
- $\hat{P}_{f,n}, \tilde{R}_{f,n}, \tilde{I}_{f,n}$ : 각각 $\hat{P}, \tilde{R}, \tilde{I}$의 요소
- Phase의 범위 : $-\pi < \hat{P}_{f,n} \leq \pi$
- Input linear convolution layer, Residual convolution network, 2개의 Parallel output linear convolution layer, Phase calculation formula $\Phi$로 구성
- Phase calculation formula $\Phi$의 유도
- 두 개의 실수 $R \in \mathbb{R}, I \in \mathbb{R}$과 symbolic function을 아래와 같이 정의하자
(Eq.6) $ Sgn^{*}(x)\left\{\begin{matrix} 1, x \geq 0 \\ -1, x < 0 \end{matrix}\right. $ - 이때 Phase calculation formula $\Phi$는 2개의 변수를 가지고, $arctan(-\infty) = -\frac{\pi}{2}, arctan(+\infty) = \frac{\pi}{2}$ 이므로,
(Eq.7) $\Phi(R,I) = arctan(\frac{I}{R}) - \frac{\pi}{2} \cdot Sgn^{*}(I) \cdot [Sgn^{*}(R)-1]$
- $\Phi(0,0) = 0$, $\forall R \in \mathbb{R}, I \in \mathbb{R}, -\pi < \Phi(R,I) \leq \pi$
- 출력되는 phase 값은 principal value interval $(-\pi, \pi]$ 내로 제한됨
- 두 개의 실수 $R \in \mathbb{R}, I \in \mathbb{R}$과 symbolic function을 아래와 같이 정의하자

- Training and Inference Process
- Training 단계에서는 ASP, PSP 모두를 학습시키고 log amplitude spectra, phase spectra, 재구성된 STFT spectra, 최종 waveform에 대한 multi-level loss를 활용
- Log Amplitude Spectra Loss
- 예측된 log amplitude spectra와 natural spectra를 일치시켜 고품질, high-fidelity의 log amplitude를 얻기 위함
- Amplitude Loss : 예측된 log amplitude spectrum $log \hat{A}$와 natural amplitude $log A$ 간의 Mean Squared Error (MSE)
: $L_{A} = E_{(log \hat{A}, log A)} \overline{(log \hat{A} - log A)^{2}}$
- $\overline{X}$ : 행렬 $X$의 모든 값들의 평균 - 이때 Natural log amplitude spectrum을 추출하기 위해서는, 먼저 natural speech wavefrom $x$에 STFT를 적용하여 STFT spectrum $S$를 얻음
: $S = STFT(x; L, \frac{T}{F}, N)$
- $L, \frac{T}{F}, N$ : 각각 frame length, frame shift, FFT point number - 이후 Natural log amplitude specturm은 아래와 같이 계산됨
: $log A = log \sqrt{Re^{2}(S) + Im^{2}(S)}$
- $Re, Im$ : 각각 실수부 계산, 허수부 계산
- Phase Spectra Loss
- Phase wrapping 문제를 극복하기 위해 사용되고, 예측된 phase spectra와 natural spectra를 일치시켜 phase apectra의 precision과 continuity를 향상
- Instantaneous Phase Loss : 예측된 instantaneous phase specturm $\hat{P}$와 natural $P$ 사이의 negative cosine loss
: $L_{IP} = -E_{(\hat{P}, P)} \overline{cos(\hat{P}-P)} $
- Natural instantaneous phase spectrum은 Eq.7을 통해 아래와 같이 계산됨
: $P = \Phi(Re(S), Im(S))$ - Group Delay Loss : frequency bin의 phase variation을 반영하여 frequency별 phase의 음의 도함수로 정의됨
- 이산 phase spectrum의 경우 group delay는 frequency 축을 따름
- Group delay matrix를 아래와 같이 정의하면,
: $W = [w_{1}, ..., w_{n}, ..., w_{\frac{N}{2}+1}]$
: $w_{n} = \left [ \underset{1st}{0}, ..., 0, \underset{n-th}{1}, -1, 0, ..., \underset{(\frac{N}{2}+1-th)}{0} \right ]$
- 따라서 $\hat{P}, P$에 대한 group delay loss는,
: $\Delta_{DF}\hat{P} = \hat{P}W$
: $\Delta_{DF}P = PW$
- 최종적인 group delay loss는 예측된 group delay $\Delta_{DF}\hat{P}$와 natural $\Delta_{DF}P$ 간의 negative cosine loss로,
: $L_{GD} = -E_{(\Delta_{DF}\hat{P}, \Delta_{DF}P)} \overline{cos(\Delta_{DF}\hat{P} - \Delta_{DF}P)}$
-> Group delay loss는 frequency 축을 따라 natural과 예측된 phase 간의 continuity 차이를 줄임 - Phase Time Difference Loss : time 축을 따라 natural과 예측된 phase 간의 continuity 차이를 줄임
- Time difference matrix를 아래와 같이 정의하면,
: $V = [v_{1}, ..., v_{f}, ..., v_{F}]^{T}$
: $v_{f} = \left [ \underset{1st}{0}, ..., 0, \underset{f-th}{1}, -1, 0, ..., \underset{F-th}{0} \right ] ^{T}$
- $\hat{P}, P$에 대한 time difference는,
: $\Delta_{DT}\hat{P} = V\hat{P}$
: $\Delta_{DT}P = VP$
- 최종적인 phase time difference loss는 $\Delta_{DT}\hat{P}, \Delta_{DT}P$ 간의 negative consine loss로,
: $ L_{PTD} = -E_{(\Delta_{DT}\hat{P}, \Delta_{DT}P)} \overline{ cos(\Delta_{DT}\hat{P}- \Delta_{DT}P)}$ - 위 3가지 loss를 더해 최종적인 phase spectra loss로 사용
: $L_{P} = L_{IP} + L_{GD} + L_{PTD}$
- Reconstructed STFT Spectra Loss
- STFT spectrum domain $\mathbb{S}^{F \times (\frac{N}{2}+1)}$는 complex domain $\mathbb{C}^{F \times (\frac{N}{2}+1)}$의 subset이기 때문에 short-time spectral inconsistency issue가 존재함
- Speech waveform $x \in \mathbb{R}^{T}$에 대해,
: $S = STFT(x; L, \frac{T}{F}, N) \in \mathbb{S}^{F \times (\frac{N}{2}+1)}$
: $ISTFT(S; L, \frac{T}{F}, N) = x$
- 이때 reconstructed STFT spectrum $\hat{S} \in \mathbb{C}^{F \times (\frac{N}{2}+1)} - \mathbb{S}^{F \times (\frac{N}{2}+1)}$에 대해,
: $\hat{x} = ISTFT(\hat{S}; L, \frac{T}{F}, N)$
: $STFT(\hat{x}; L, \frac{T}{F}, N) = \tilde{S} \in \mathbb{S}^{F \times (\frac{N}{2}+1)} \neq \hat{S}$
-> 즉, $\hat{S}$에 대응하는 consistent specturm은 $S$가 아닌 $\tilde{S}$이기 때문에 inconsistency 문제가 발생하여 reconstructed STFT spectrum $\hat{S}$를 신뢰할 수 없음 - STFT Consistency Loss : short-time spectral inconsistency 문제를 해결하기 위해 $\hat{S}, \tilde{S}$ 간의 consistency를 계산
: $L_{C} = E_{(\hat{S}, \tilde{S})} \overline { \{ [Re(\hat{S}) - Re(\tilde{S})]^{2} + [Im(\hat{S}) - Im(\tilde{S})]^{2} \} }$ - Real and Imaginary Part Loss : $\hat{S}, S$의 실수부와 허수부에 대한 L1 distance의 평균으로 계산
: $L_{R} = E_{(\hat{S}, S)} \overline { |Re(\hat{S}) - Re(S) | }$
: $L_{I} = E_{ ( \hat{S},S)} \overline { |Im(\hat{S}) - Im(S) | }$ - 위 3가지 loss를 더해 최종적인 reconstructed STFT spectra loss로 사용
: $L_{S} = L_{C} + \lambda_{RI}L_{R} + \lambda_{RI}L_{I}$
- STFT spectrum domain $\mathbb{S}^{F \times (\frac{N}{2}+1)}$는 complex domain $\mathbb{C}^{F \times (\frac{N}{2}+1)}$의 subset이기 때문에 short-time spectral inconsistency issue가 존재함
- Waveform Loss
- ISTFT를 통해 합성된 waveform $\hat{x}$와 natural waveform $x$간의 차이를 최소화하는 것을 목표로 함
- HiFi-GAN의 loss와 동일하게 generator, discriminator loss $L_{GAN-G}, L_{GAN-D}$, feature matching loss $L_{FM}$, mel-spectrogram loss $L_{Mel}$로 구성
- 최종적인 waveform loss는
: $L_{W} = L_{GAN-G} + L_{FM} + \lambda_{Mel}L_{Mel}$
- Final Loss for training
- APNet는 GAN의 학습방식을 따라 학습되며, 최종 loss는 위 loss들의 선형 결합으로 구성됨
: $L_{G} = \lambda_{A}L_{A} + \lambda_{P}L_{P} + \lambda_{S}L_{S} + L_{W}$
: $L_{D} = L_{GAN-D}$
- APNet는 GAN의 학습방식을 따라 학습되며, 최종 loss는 위 loss들의 선형 결합으로 구성됨
- Log Amplitude Spectra Loss

- Phase spectra loss 유도과정에서 사용된 negative cosine 함수는 아래 속성들로 인해 phase loss 정의에 적합한 성질을 가짐
- Parity
- Negative cosine 함수는 phase difference의 절댓값에만 관심을 가지는 even function임
- 예측된 phase는 방향에 관계없이 natural phase와 유사할 것을 기대하기 때문에 적합한 성질로 볼 수 있음
- Periodicity
- Negative cosine 함수의 주기는 $2\pi$로 phase wrapping으로 발생하는 문제를 회피 가능
- $\Phi(R,I)$ 시각화 그림에서, 파란색으로 표시된 부분 ($P^{no-wrapping}_{diff}$)과 빨간색으로 표시된 부분($P^{wrapping}_{diff})$의 phase difference의 절댓값은 동일함
- BUT, 실제 계산에서는 빨간색으로 표시된 부분은 wrapping issue가 존재하기 때문에,
: $|P^{no-wrapping}_{diff}| = 2\pi - |P^{wrapping}_{diff}|$
- Negative cosine 함수를 적용하면,
: $-cos(P^{no-wrapping}_{diff}) = -cos(P^{wrapping}_{diff})$
-> 따라서 phase wrapping으로 인한 error를 방지하는 효과를 가짐 - 아래 그림처럼 $L_{IP}, L_{GD}, L_{PTD}$를 계산할 때, negative cosine 함수는 $(-\pi, \pi]$ 외부의 값을 $(-\pi, \pi]$ 내부로 이동시키므로 anti-wrapping 역할을 수행함
- Monotonicity
- Negative cosine 함수는 $[0, \pi]$에서 단조적으로 증가하므로 phase difference의 절댓값이 작을수록 loss의 크기도 작아짐
- Parity

3. Experiments
- Settings
- Results
- SNR을 비롯한 정량적인 지표 측면에서는 APNet은 HiFi-GAN v2, ISTFTNET, HiNet, MB-MelGAN 보다 우수했지만, HiFi-GAN v1에 비해서는 낮은 성능을 보임
- MOS 측면의 주관적 평가에서는, APNet과 HiFi-GAN v1 간의 차이는 0.06으로 크게 차이 나지 않았고 ground truth의 MOS와 비슷한 품질을 보임
- RTF 측면에서, APNet은 GPU에서는 HiFi-GAN과 비슷한 속도를 보였으나 CPU만을 활용했을 때는 14배의 추론 속도 향상을 보임

- LJSpeech dataset 학습과정에 대한 loss를 비교해 보면, 논문에서 제안된 multi-level loss가 정상적으로 수렴되는 것을 확인할 수 있음

- ABX test 결과를 살펴보면, APNet의 성능은 HiFi-GAN v1과는 크게 다르지 않았지만, HiFi-GAN v2와 ISTFTNET과 비교해보면 우수한 성능을 보임

- ASP, PSP를 통해 예측된 log amplitude spectrum과 wrapped phase spectrum을 비교해보면 natural 음성과 비슷한 waveform으로 합성되는 것을 확인할 수 있음

- Ablation Studies
- Phase estimation을 제거한 APNet wo PPEA와 APNet을 비교해보면, ABX test 측면에서는 당연하게도 APNet이 더 좋은 성능을 보임
- 각 loss들을 제거했을 때의 결과들과 비교해 보아도, APNet이 더 우수한 성능을 보임

- 추가적으로 phase 관련 loss들을 제거하는 경우, 모든 정량적인 평가 지표가 급격히 저하되는 것으로 나타남

- 생성된 음성의 spectrogram을 비교해 봤을 때 APNet wo A의 경우, high-frequency horizontal streak (파란색 박스)이 나타나는 것을 확인할 수 있음

- Phase loss를 제거한 APNet wo PTD의 경우, 생성된 음성의 spectrogram을 비교해봤을 때, 저주파 영역에서 spectral blurring (초록색 박스)과 spectrual splitting (검은색 박스)가 발생함
- Phase loss 제거로 인한 STFT spectrum의 incosistency 때문

반응형
'Paper > Vocoder' 카테고리의 다른 글
댓글
